为帮助考生了解专业情况,提前做好专业选择与职业生涯规划,省教育考试院联合省教育厅高教处、相关高校推出“专业解读”系列,供2022年高考生参考。
今天,将为考生送上——医学影像学专业解读。
1984年,医学影像学专业获教育部批准设立,同年开始招生。
医学影像学(medical imaging)是应用医学成像技术对人体疾病进行诊断和在医学成像技术引导下应用介入器材对人体疾病进行微创性诊断及治疗的医学学科,是临床医学的重要组成部分。医学影像学包括影像诊断学(diagnostic imaging)和介入放射学(interventional radiology),后者又分为介入诊断学和介入治疗学。
据2021年统计,全国共有76所高校开设。广东省开设的高校主要有华南理工大学、南方医科大学、广州中医药大学、广东医科大学、广州医科大学等。
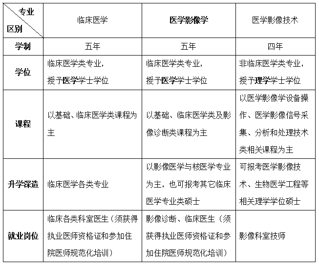
学制五年,授予医学学士学位。
主干学科:基础医学、临床医学、医学影像学。
主要课程:系统解剖学、局部解剖学、组织学与胚胎学、生理学、生物化学、病理学、诊断学、临床技能学、内科学、外科学、妇产科学、儿科学、医学影像技术学、影像诊断学、介入放射学、超声诊断学、影像核医学。

1.继续升学深造。深造专业主要包括影像医学与核医学或临床医学类其它专业,可获得专业学位硕士(硕士学历、学位和规培合格证)或学术学位硕士(硕士学历、学位,无规培合格证)。
2.参与国家住院医师规范化培训(3年)。可报考具有国家住院医师规范化培训资格的医院,科室范围包括影像科室(放射科、超声科、核医学、微创介入科)和其它临床科室。培训合格后主要就业岗位是放射科、超声科、核医学的影像诊断医生,以及微创介入科、放射治疗科或其它临床科室的临床医生。
目前,影像设备及其工作环境的放射防护均已严格按照国家强制辐射防护标准设计建造并每年定期检查,工作环境安全。影像诊断医生工作主要是电脑阅片,远离检查室,基本不接触射线,部分特殊岗位除外,如:介入放射工作人员在最优化防护下进行手术操作时会短时间接触射线。
1.结合自身实际情况,理性报考。建议不要盲目跟风,一定要考虑学科难度、专业培养方案、培养目标、自身兴趣等实际情况理性报考。
2.对医学具有浓厚兴趣。医学类课程较多,需要投入大量的时间和精力,需具备潜心探索精神。

